Phoenix 组件发行工作流
版次:2016年9月5日 第1.0版
类型:技术文件
作者:Phoenix 架构平台
上海维宏电子科技股份有限公司 版权所有
此文档是帮助大家做好组件的发布工作,避免出现一些由于发行而给产品或后期维护带来的严重问题。
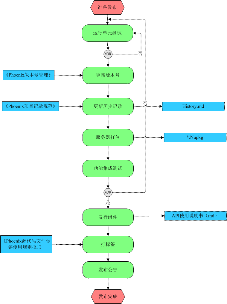
1. 发行工作流程图

2. 发行检查清单
- 是否是在分支修改或添加的功能?
- 是否把代码全部上传到服务器?
- 是否覆盖了单元测试?
- 是否把单元测试上传到服务器?
- 是否填写的单元测试覆盖表?
- 单元测试是否全部通过?
- 发布的组件的版本号升级是否符合?[《Phoenix 组件版本管理规则》](Phoenix 组件版本管理规则.md)
- 是否将此次发布的记录填写到 history.md?《Phoenix项目记录规范》
- 填写的发布内容格式是否标准?
- 是否是在服务器生成的组件包?
- 发行的代码是否进行加密?
- histroy.md 是否包含在组件包里?
- 是否将生成的组件包经过集成测试且测试通过?
- 功能集成测试是否符合测试用例?
- 是否将 API 使用说明书(md)上传至 TFS?
- 是否更新发行记录到 markdown 上?
- 是否将发行不兼容版本组件的使用条件和限制更新到发行记录(markdown)上?
- 是否从服务器将发布的组件包上传至 51 服务器?
- 是否将源码打标签?
- 源码标签是否符合?《Phoenix 源代码标签使用规则》
- 是否发布了发布公告?
- 组件的依赖关系是否合理?
版本信息
| 版本 | 日期 | 修改人 | 修改内容 |
|---|---|---|---|
| 1.0 | 2016/9/5 | Phoenix 架构平台 | 初版建立 |