激光加工产品部研发流程
版次:2021年11月9日 第2.1版
文件类型:程序文件
上海维宏电子科技股份有限公司 版权所有
| 修改历史 | ||||
|---|---|---|---|---|
| 文件版本 | 修改前文件版本 | 主要修订内容和原因 | 修订人 | 修订日期 |
| R1 | 新建 | 唐涛、穆冬华 | 2021-7-15 | |
| R1.1 | R1 | 1. 需求分析阶段,建议测试、开发都参加 | 唐涛 | 2021-7-23 |
| R2 | R1.1 | 添加开发自测报告要求、添加测试具体测试记录要求 | 骆玲 | 2021-8-18 |
| R2.1 | R2 | 添加平面发布自动化要求 | 骆玲 | 2021-11-9 |
1 引言
1.1 编写目的
为指导和规范激光加工产品部在研发过程中的任务流转,特编写此流程。
1.2 读者对象
激光加工产品部应用、开发、测试。
1.3 参考文档
《TFS 工作项命名规范》
《TFS 工作项填写规范》
《长沙 Wiki 使用指南.md》
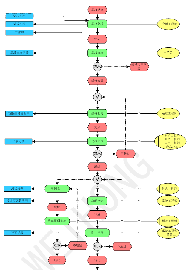
2 研发流程
根据软件研发和实际工作,研发流程分为如下阶段:
1) 需求分析
2) 需求审核
3) 规格制定
4) 规格评审
5) 功能设计
6) 设计评审
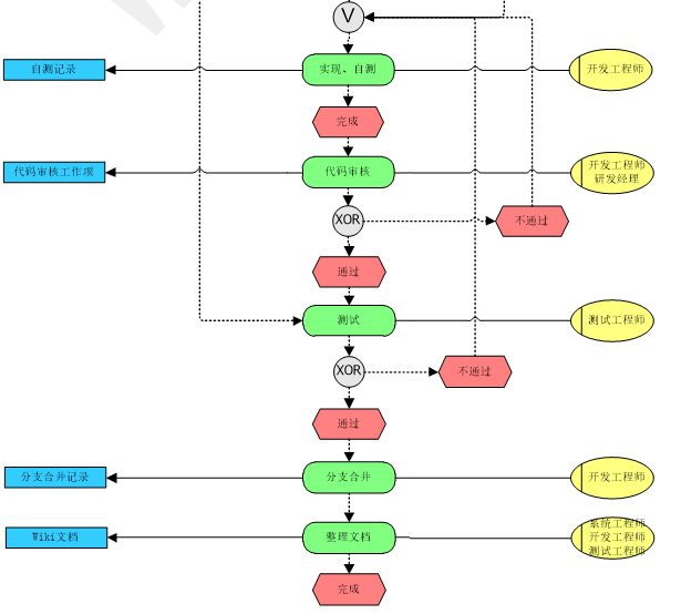
7) 实现、自测
8) 代码审核
9) 测试&回归
10) 合并
11) 文档整理
2.1 流程图


2.2 流程详解
2.2.1 需求分析
针对技术销售工程师、客户提出的功能需求,对初步的需求进行需求分析,了解需求的背景、要解决的问题,评估需求的合理性,并对需求从功能、性能方面进行全面的分析。针对需求进行竞品研究,了解行业中同类需求的解决办法。
需求的核心是:定义问题
需求分析之后,如果软件中已经具备功能,则不进入研发流程
需求分析完成之后,建立工作项,并通知产品总工
需求分析文档以附件的形式链接到工作项中
此阶段由应用工程师负责,必要时总工、开发工程师协助分析问题
需求分析完成,建立 TFS Task,关键内容:
完成时间:需要跟开发经理或总工协商;发行项所带任务完成时间要提前两个工作日
标题:要符合《激光加工产品部TFS工作项命名规范.md》
最佳实践:在讨论需求、进行需求分析时,将测试人员、开发人员一起拉入需求讨论组,这样需求的讨论会更加充分,最大限度减少返工的可能性。
2.2.2 需求审核
由产品总工负责对需求进行审核,从如下几个维度对需求进行审核:
- 需求的合理性
- 需求是否有价值
- 是否是共性需求
- 现有功能规格是否符合需求
- 需求是否可以通过其他功能实现
- 需求是否需要写功能规格、设计方案
- Task 完成时间的合理性:如果不合理,需要跟应用、销售、客户协商确定好时间
需求审核:TFS 工作项审核字段改为“通过”;需求审核完成,需将 Task 告知开发经理(组长)、测试负责人、应用工程师
审核历史记录:
结论:通过 or 不通过
说明:是否需要写规格方案,工作项要注意的点,其他说明
2.2.3 规格制定
规格制定分为两种情况:
现有规格不满足需求:由系统工程师对原有规格进行扩展,并修改出完整的新规格。
制定全新规格:进行竞品分析,结合需求制定全新的规格
规格由系统工程师制定
规格文档必须包括:背景分析、竞品分析,功能规格,性能规格
功能规格产出文档:功能规格说明书
功能规格模板:http://172.16.1.7:9999/#!维宏研发/设计阶段/模板/[团队名称]-[功能名称]-功能规格-模板-R1.md
规格的核心:描述通过什么功能解决问题
2.2.4 规格评审
规格评审原则:
凡是规格的变化必须通过评审
规格评审必须有:开发、测试、应用参加
全新规格需要经过公司评审
评审完成,将评审记录,写入功能规格最后一章:评审记录中
评审通过,由总工负责,将功能规格放到三级规格中:http://yfmis.weihong.com/View
2.2.5 功能设计&测试用例设计
功能设计:由系统工程师执行
首先要评估自己的知识技能是否能够做出符合功能规格的设计;如果评估不够,先要及时反馈,并对缺失的内容进行弥补
接下来,要找出设计的核心问题;并判断出此次设计是增量式设计还是颠覆式设计,尽量避免重复造轮子
整理自己的思路,并说明核心设计内容
进行详细设计,以设计文档为主体;将对功能的设计清晰的表述到设计文档中
对于改动量大,设计复杂的方案,建议系统工程师与开发工程师一起写详细设计方案
功能设计的核心:如何实现功能
设计文档模板:设计方案模板:http://172.16.1.7:9999/#!维宏研发/设计阶段/模板/[团队名称]-[XXX方案设计]-模板-R1.md
测试用例设计:由用例设计负责人执行
- 首先接到需求后就开始进行需求分析,从专业角度对需求进行理解、纠错、补充。
需求分析中可咨询包括但不限于:需求责任人、开发负责人、测试主管、测试组长。
- 接到规格后开始进行测试分析,常用的测试分析法:质量模型分析法、场景分析法。
制定测试计划,主要从时间、人员、任务量、设备等方面着手,并进行适当的风险预估。
测试分析产出:测试分析文档。
推荐工具:OneNote、思维导图。
- 运用黑盒测试用例设计方法进行用例设计。
测试用例设计产出:测试用例。
注意:测试用例设计时需考虑用例的可重复利用性、自动化脚本编写便利性。
2.2.6 设计评审&测试用例评审
设计评审:由产品总工负责,系统工程师、开发工程师参与
首先按照《技术文档写作指南_内容-R1.1.md》对文档书写内容进行规范化
确定评审相关的人员,并组织评审会议
评审完成,将评审记录,写入方案设计最后一章:评审记录中
根据评审会议结果修改设计文档
评审决议要求复评,准备下一次评审
测试用例评审:由测试审核人负责
测试用例修改后必须进行审核
由测试主管/测试组长指定测试审核人
确定评审相关的人员,并组织评审
评审完成,根据评审结果修改测试用例
评审决议要求复评,准备下一次评审
2.2.7 实现、自测
根据设计文档进行代码模块的编写
需要对每一个功能分支进行调试
需要对每一行代码进行单步调试
自测需要写自测说明,如下:
【自测说明】
是否自测:是
测试方法:手工\自动化、以及其他测试方法
测试范围:工作项需要提交《自测报告》
建议测试范围:此处填写工作项影响范围,请根据代码修改情况充分评估影响范围,要求测试范围具体、准确,比如,影响哪些功能的哪些部分。
2.2.8 代码审核
代码审核原则:
每一行代码都必须评审
签入的每一行代码都必须通过编码规范审核
代码审核制度:
凡是代码签入,必须要经过评审;审核通过才能签入
审核发现三处编码规范问题,可直接退回,修改后重新提交评审;因此而产生的工作项延期,由被审核人承担
代码审核提交后,截图以 RTX 通知审核者
代码审核完成之后,截图以 RTX 通知申请人
多个审核人,有一个审核通过即可签入代码
对于代码改动量大,改动范围广的修改;建议开代码评审会议
以上所说的代码,指的是非 Dev 分支代码。
2.2.9 测试
测试工程师按照测试流程,以功能规格为样本,制定测试用例,执行测试。测试过程中发现的问题建立 bug 项。
准入准则:
开发已完成自测并提交自测报告到 TFS 工作项;
冒烟测试:功能基本流程实现符合需求;
冒烟测试:功能涉及到的参数、端口配置符合需求;
冒烟测试:无致命 Bug 比如内存泄漏、崩溃、卡死,影响系统稳定性或者影响加工安全性的问题;
注意:发现开发质量低,列出证据,拒绝进一步测试。
准出准则:
需完善的测试用例已完善;
确认需执行的测试用例,已 100% 完成测试执行;
确认需修改的 Bug 均已回归测试通过。
如果有本次发行没有解决的内部 BUG,需要把标题的内部测试改成 BUG 维护。
提交测试记录:
第*次测试情况说明:
测试结论:(通过)/(不通过)
自动化执行结果:(通过)/(不通过)(平面发布时需填写,且执行后的的测试报告与测试日志附在 TFS 的对应工作项)
测试环境:
测试版本:
测试范围:
是否检查开发自测说明:
是否检查 Checklist:
测试资料是否归档:归档了写地址,未归档写待归档,不需要写不需要原因
2.2.10 分支合并
分支合并由开发工程师负责:
开发工程师根据工作项的范围,确定要合并到的插件 or 集成项目分支
判断本次合并的范围,如果合并有较高风险,需要与测试沟通,发合并任务测试
所有合并完成之后,将工作项标签中的【未合并】删除
注意:合并的质量由开发工程师保证
2.2.11 整理文档
这一阶段功能已经测试通过,代码也已经提交;回过头去重新审视规格文档,设计文档,查找那些和代码实现不匹配的地方。主要工作:
- 根据代码修改设计文档,使之一致
- 对文档进行润色。一些模棱两可的叙述可能给今后的阅读者造成困惑,都应该做修改
- 明示方案的边界、局限性和缺陷
- 将工作项相关的文档最新版本都上传到工作项附录中
- 将文档整理好之后,规格文档上传三级规格,设计文档上传 Wiki 中
- 以功能二次开发、使用为目标,给团队中的成员做一次分享
- 将刀路、测试分析文档、测试用例归档到对应的库中。
3 附录
产品技术架构设计:http://172.16.1.7:9999/#!维宏研发/DesignPhase.md
长沙 Wiki 使用指南:http://172.16.1.7:85/#!ChangSha_tm/00.使用指南/Wiki使用指南.md
编制: 唐涛 审核: 批准: