Search Results for

    Show / Hide Table of Contents

    家装制造产品部代码审核要求

    版次:2020年7月31日 第2版
    类型:程序文件
    部门:家装制造产品部
    上层文件:软件开发过程要求
    上海维宏电子科技股份有限公司 版权所有
    

    1 目的

    提高家装制造产品部代码审核质量。

    2 适用范围

    本制度适用于家装制造产品部所有软件开发人员。

    3 职责

    • 产品经理:负责审核本流程,审批是否外发临时版软件。

    • 产品总工:负责监督流程执行,审批是否外发临时版软件。

    • 代码实现人员:负责按照开发方案进行代码编程并自测,发行软件。

      1) 严格遵守《软件编程规范》、《C# 编程规范》、《Lua 编程规范》的要求,并使用《代码审核 Checklist》进行自检。

    • 代码审核人员:负责审核代码。

      1) 使用《代码审核 Checklist》,按条目审核代码,若被审核人负责的业务不涉及的条目无需检查;

      2) 严格审核代码逻辑性、可维护性和代码容错,在逐行审核的基础上,逐行读懂每一行代码的含义和设计思路,并重点关注 Copy 代码。

    • 测试执行人员:负责按照测试点执行测试。

    • 测试审核人员:负责审核测试记录。
    • 助理:负责编写与维护本流程,外发临时版软件,发布正式版软件。

    4 审核流程

    4.1 一般情况

    开发人员每日提交代码审核,RTX 通知审核人员审核。

    • 开发人员当天 16:00 前提交的代码审核,审核人员需当天审核完毕。
    • 开发人员当天 16:00 后提交的代码审核,审核人员需次日审核完毕。
    • 若软件需当天发行,开发人员提交代码审核,审核人员需当天审核完毕。

    4.2 特殊情况

    • 特殊情况下,因时间紧急代码未审核,通过产品经理或产品总工审批后,可以发临时版软件。在发完临时版软件后必须要重新走正常流程。
    • 如软件发行后工作项已关闭,因需求变更需新建工作项,开发人员需将情况上报产品经理和产品总工,经过批准后新建工作项并关联相关工作项,同时在对应工作项的历史记录里填写新建理由。

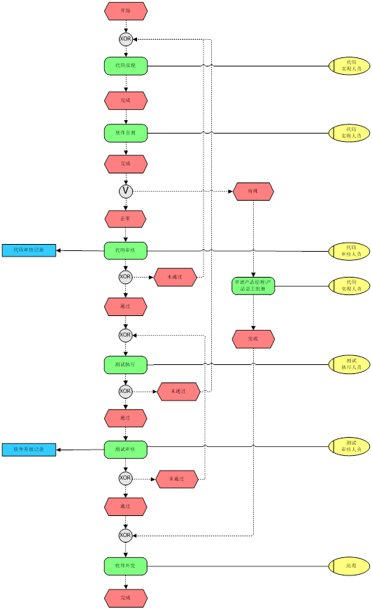
    4.3 流程图

    ​ 家装制造产品部-代码审核流程图

    5 代码审核记录

    工作项代码审核需要有相关的审核记录。

    5.1 代码审核记录表

    每个工作项审核后,审核人员需在工作项软件发行后一个工作日内填写《代码审核记录表》。

    • 若评审不通过,则将问题点列出。
    • 若评审通过,则注明评审通过,无需修改,同意签入。

    5.2 TFS代码审核记录

    每个工作项审核后,审核人员需及时在对应工作项的历史记录中填写评审记录。

    记录方式不限,例如:

    • 若评审不通过,则将问题点列出,可在附件中添加审核意见文档,模板不限,描述清楚问题即可;
    • 若评审通过,则注明评审通过,无需修改,同意签入。

    说明:

    目前 Phoenix 平台已经使用 VS2017 自带的代码审核。由于其他平台的代码基本是在 VS2010 以下版本的,升级到 VS2017 工作量和风险过大,无法使用 VS2017 的审核机制,所以需要审核人在历史记录中添加审核记录。

    5.3 代码审核结果处理

    以《代码审核记录表》为依据,每月违反编程规范最严重的员工,助理汇总数据提交产品总工审核,产品线内通报批评;若同一员工连续三个月被通报批评,产品线内警告处分。

    6 执行监督

    1. 若开发人员未经过正常流程代码审核或特殊情况审批,私自发行软件:
    • 第一次:产品线内通报批评
    • 第二次:产品线内警告处分
    • 第三次:未认识到错误,拒不改正,给予劝退
    1. 审核通过后的代码出现质量问题,由产品经理、产品总工根据质量问题的具体情况判定责任归属。

    7 附录

    7.1 相关文件

    《软件开发过程要求》

    《软件编程规范》

    《C# 编程规范》

    《Lua 编程规范》

    《代码审核 Checklist》

    7.2 记录文件

    《代码审核记录表-模板》

    上述记录文件的存放位置:“(内网):\\172.16.10.88\02.各部门受限\04.家装制造产品部\00.模板”。

    编制:周勤 审核:李德红、陈豫、竜正城 批准:郑之开

    审批链接:

    http://172.16.1.166:85/workflow/request/ViewRequest.jsp?requestid=262178&_workflowid=564&_workflowtype=&isovertime=0

    • Improve this Doc
    In This Article
    Back to top Shanghai Weihong Electronic Technology Co., Ltd.