Search Results for

    Show / Hide Table of Contents

    关于平台软件兼容性问题例外活动流程

    版次:2021年11月18日 第1版
    文件类型:程序文件
    部门:软件部
    上层文件:软件开发工作规范
    上海维宏电子科技股份有限公司 版权所有
    
    修改历史
    文件版本 修改前文件版本 主要修订内容和原因 修订人 修订日期
    R1 新建 胡凯烽 2021/11/18

    目的

    根据《软件开发工作规范(草案)》要求,平台不得破坏发布软件的兼容性。 但平台由于处于优化目的,可能会进行不兼容的设计。为了更好的管理此类例外活动,约定本流程。

    适用范围

    产品线及软件平台团队。

    活动流程

    流程图

    关于平台软件兼容问题例外活动流程

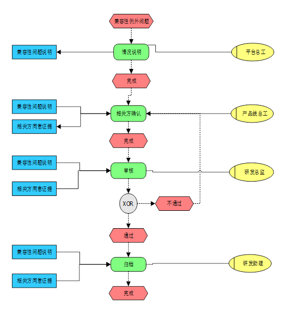
    图1 平台软件兼容性问题例外活动流程图

    流程详解

    表1 功能规格设计活动流程详解

    活动名称 活动描述 负责人 备注
    情况说明 描述进行不兼容设计及发布的原因,以及不兼容的影响范围。 平台总工
    相关方确认 相关方通过邮件确认达成一致。
    1. 不兼容的设计方式;
    2. 不兼容的处理方式;
    产品总工
    审核 审核不兼容设计及处理方式。 研发总监
    归档 将兼容性问题说明与相关方同意证据统一归档。 研发助理 归档到软件部 wiki 下。
    • Improve this Doc
    In This Article
    Back to top Shanghai Weihong Electronic Technology Co., Ltd.